鲁政委:可转债估值模型研究综述——中国与美国比较
本报告系统梳理了可转债估值模型及其发展脉络,并从市场特征、模型发展和应用实践三个维度对中国与美国的可转债估值模型进行了比较,挖掘中国和美国对可转债估值模型的适用性。
市场层面,从市场特征和条款来看,中国可转债股性更强,普遍设置下修条款,发行目的更类似股票增发,在场内交易更活跃;美国可转债总体债性更强,条款以赎回为主,更偏向信用债,场外交易流动性受限。估值模型的特征和发展层面,中国估值模型体现“问题驱动”的本土化特征,早期直接应用国际方法,随后将模型与中国特有的下修、回售等条款结合,强调更少的假设和更直观的指标;美国的估值模型从结构性模型开始,向简约性模型和复杂随机过程等方向发展。应用层面,在做多策略上,两国均使用估值因子进行择券,获取估值修复收益,差异主要是美国还存在多种信用策略。在对冲策略上,中国受限于衍生品工具有限,对冲策略较少;美国市场能全方位精细对冲,强调获取对冲套利,因此使用的估值模型侧重方向不同。
估值模型中,债券加期权估值模型提供了基础的框架,之后发展出经典的基于公司价值和信用风险的估值模型,基于不同的求解方法和假设,又发展出LSM和违约风险建模等模型,近年演变为估值因子和机器学习等数据驱动的估值方法。估值模型在中美市场的适用性不同。在可转债投资领域,中国和美国都适用估值因子和债底加期权估值模型,快速直接地给出转债估值,但中国一般直接基于估值投资,美国在估值投资的基础上还会细分信用下沉、稳定收益等信用策略。在可转债对冲领域,中美都会用结构性模型去计算估值、希腊字母和对冲比率,但中国的不完全对冲更类似降低波动,适合基础的债底加期权等结构性模型计算估值和希腊字母,美国衍生工具更丰富,适用更复杂精细的结构性模型。
中国可转债市场估值启示:一,中国的可转债市场以场内交易和做多策略为主,对精细化估值的要求不高,现阶段市场不需要过于复杂的结构性估值模型;二,未来可转债衍生品发展和可转债结构多样化后,对冲策略占比可能增加,中国转债市场需要计算出更准确的估值和希腊字母;三,现阶段我们认为中国的转债估值模型仍以估值指标和估值因子为主,强调数据驱动和可解释性,减少模型假设,增强模型泛化能力。
一、中国和美国可转债市场的比较
1.1 可转债市场概况
1.1.1 市场规模与全球地位
中国可转债市场虽起步较晚但发展迅猛,目前已成长为全球重要的可转债市场之一。截至2025年10月末,中国境内市场中可转债存量余额为5816亿元人民币(约817亿美元),尽管近年来规模有所收缩,但依然较2015年10月(约118亿元人民币)增长超过数十倍。可转债存量428只,过去一年发行家数42只,覆盖制造业、科技、能源等多个关键领域。从可转债发行人所在地维度,考虑全球主要可转债市场,截至2025年10月底,全球可转债发行超7000亿美元,其中美国市场占据主导地位,存量规模占比超过50%,中国可转债市场成为全球第二大可转债市场,仅次于美国,中国公司已经成为不可忽视的可转债发行主体。

1.1.2 可转债的发展
美国是全球首个发行可转债的资本市场,可转债诞生于1843年,拥有近180年的发展历史,IBM在1988年发行12.5亿美元的可转换债券用于收购PSS公司,此后可转债市场进入快速发展期,在2000年到2008年大量发行可转债,次贷危机后规模下降,2020年后。相比全球其他市场,中国的可转债市场起步晚,快速发展主要发生在近年。回溯历史,1992年“宝安转债”的发行标志着我国转债市场的诞生,但是在2017年之前中国的可转债市场都相对较小。从2017年开始,由于定增收紧、信用债违约风险上升,转债市场快速发展,经过近年的发展,中国可转债市场已实现了质的飞跃。规模上中国的可转债市场已经成为全球第二大市场,特征上中国的可转债呈现独特的生态。中国可转债市场的发展历程具有明显的"追赶"特征。中国市场自1992年萌芽探索期起步,2006年进入规范成熟期,2017年后进入蓬勃发展期。2017-2025年发行规模达4400亿美元,超过前两阶段总和的3倍。

1.2 市场特征
中国可转债市场在发行上与国际市场存在显著差异。统计2017年至今的转债发行情况,发行评级方面,中国市场以民营企业为主,债项评级多在AA级及以上,占比82.6%,与之相比,美国可转债多数是没有评级的,对于有评级的部分,AA-级及以上的仅占8.5%。

在发行的行业分类方面,根据彭博1级行业分类,中国目前以金融、非必需品消费、工业和材料为主,美国除了金融和非必需品消费行业和中国类似,信息技术和医疗行业发行转债的规模居前,这些新兴行业融资需求强且适合用可转债支付对价。由于近年来沪深交易所优化再融资的措施,可转债发行收紧,目前中国的转债发行也更多面向新兴科技行业,支持新兴科技行业通过发行转债进行再融资。

发行目的方面,中国和美国发行可转债的目的有较大区别。中国的可转债的发行主要以转股为目的,通过发行可转债实现股票增发,因此可转债票息较低,且制定有诸如转股价下修的转股激励条款。美国的可转债发行主要是相比普通债券和增发股票有比较优势,一方面,可转债给予投资者转股权,投资者能降低委托代理和逆向选择成本,发行人可以支付相比普通债券更低的票息率,另一方面,可转债转股具有一定的延迟性,不会像增发股票一样立即稀释股权。
投资者结构方面,中国可转债市场的投资者持仓相对集中,以公募基金为主,根据2025年10月的交易金额,上交所的公募基金可转债持仓的金额为1440.12亿元,占上交所转债持仓的41%,深交所的基金可转债持仓为1109.78亿元,占深交所转债持仓的37%。另一方面,中国可转债交易中个人投资者和私募基金更为活跃,两者交易额占比超70%。而美国市场的参与者更加分散化,包括绝对收益投资者、套利者、量化基金以及更多的机构投资者和国际投资者。
转债投资策略方面,中国和美国的投资策略有少部分差别。中国的转债投资策略以做多策略为主,通过转债交易获取价差和转股溢价获取收益,受限于对冲成本和对冲工具,中国的转债对冲策略相对较少。美国的可转债投资以对冲策略为主,包括Delta中性、Gamma交易、Vega交易等策略,通过估值偏差获取套利机会,做多策略在近年来逐渐增加,例如针对组合的Delta区间,配置转债个券;或者集中投资中小市值公司发行的高票息的可转债;或者投资成长企业的可转债,获取更高的股票上行收益。中国和美国投资策略差异主要是在对冲策略上,受限于金融市场基础设施,两者对对冲策略的应用深度不同,而在做多策略上中国和美国的投资框架差异较小。
监管环境与发行制度方面,中国市场经历了从核准制向注册制的过渡,可转债公开和非公开发行都需要完成注册后启动发行程序,2017年后再融资松绑、小额快速通道等改革举措显著提升了发行效率,近年再融资监管相对收紧,可转债发行量减少。美国市场的发行制度则更为灵活,美国转债的发行首先是公司董事会发起,由股东大会批准,公开发行的可转债需要在美国证监会注册后发行,非公开发行可以在144A规则下,向特定合格机构投资者定向发行,无需完全的注册程序,加快发行速度。
1.3 可转债条款
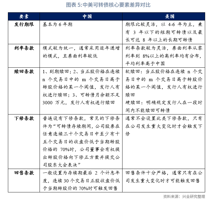
可转债的条款设计直接决定了其投资价值和风险收益特征,中美市场在条款设计上存在系统性差异,反映了不同的市场理念,对可转债的估值和投资产生重大影响。
1.3.1 转股价调整机制
转股价调整机制是可转债最重要的条款之一,直接影响着债券的股性和转股可能性。中国可转债普遍设有向下修正转股价条款,当正股股价连续一定交易日跌到一定幅度时(通常为转股价的70%),发行人有权利向下修正转股价。这一条款在中国市场几乎是标准配置,所有转债均附有转股价修正条款。相比之下,国际市场上的可转债通常不会设置此类下修条款。美国可转债的转股价一般在发行时确定,除非发生股份拆分、股利分派等公司行动,否则不会因股价下跌而主动调整。这种差异使得中国可转债在股价下跌时具有更好的抗跌性,因为投资者预期发行人可能会下修转股价来避免回售,而美国可转债在股价下跌时更接近普通债券,并不具备中国可转债的“下修期权”。
1.3.2 赎回条款比较
赎回条款是发行人促进转股的重要工具,中美市场在设计上存在不同。中国可转债的赎回条款主要包括三种情况:到期赎回;正股价格连续高于转股价格的某一个阈值时(通常是130%)发行人有权赎回;以及可转债余额不足3000万元时发行人有权赎回。通常中国市场的赎回条款并不是为了让发行人进行赎回,而是用于促进投资者尽快转股。从2018年到2025年,中国市场以赎回方式退出的转债中,转股比例均超过90%,近三年更是超过99%,赎回比例在近三年都不超过1%,转债赎回是为了让剩下不转股的部分退出,在赎回条款下大部分资金仍是转股而不是赎回。在美国市场,可转债以到期和赎回的退出方式为主,Krishnaswami和Yaman(2008)统计1983-2002年纽交所、美交所和纳斯达克上市的可转债,其中只有28.68%的概率转换为股票,远低于中国可转债的转股比例。
中国市场设置的赎回条款有明确一致的赎回条件,通常触发赎回的时点转债赎回的收益不如转股的收益,这种赎回设置目的是为了促进转股,而美国可转债赎回条款的个性化程度更高,设置了软赎回和硬赎回机制,发行人对可转债的定位一般是更低票息的信用债,股东并不愿稀释股权,如果赎回价格小于转股价值,发行人可以赎回获得直接收益,如果赎回价格大于转股价值,发行人依然可以赎回可转债,表明自己不愿意稀释股权,影响股价,间接释放公司运营的积极信号(Cowan等,1993),因此美国的发行人有更强的赎回需求。
美国可转债的赎回条款则分为软赎回和硬赎回两种。软赎回条件较为宽松,赋予发行人在特定条件下赎回的权利;硬赎回则明确规定发行人不能在一段时间内赎回可转债,为投资者提供更强的保护。此外,美国市场的赎回价格设定也更为灵活,往往与市场利率和信用利差挂钩,而非像中国市场那样通常设定为面值加少量利息。
1.3.3 期限与利率条款
中国可转债在期限设计上较为单一,基本为6年期,票面利率通常较低,采用逐年递增的模式。这种标准化设计简化了发行流程,但减少了灵活性。美国可转债的发行期限则更为灵活,以4-6年为主,同时兼有3年以下的短期可转债以及最长可达8年以上的长期可转债。利率条款也更加多样化,票面利率从零利率到8%以上均有分布,能够更好地匹配发行人的融资需求和投资者的收益要求。

二、可转债估值模型的比较和梳理
可转债估值研究从Ingersoll(1977)以及Brennan和Schwartz(1977, 1980)提出的代表性模型以来,可转债估值模型不断更新,更贴近现实可转债的各类行权条款,降低了可转债的估值误差,本部分将介绍几种经典可转债估值模型的基本逻辑。
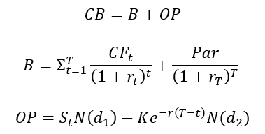
2.1 债底加期权的估值模型
早期对可转债的估值,主要思路是对可转债价值进行刻画,经典模型将可转债看作普通公司债券和股票期权的组合,那么可转债价格可以表示为:

其中Β为普通公司债券,OP为转股期权,公司债券和期权分别可以用经典的现金流折现和Black-Scholes(以下简称B-S)估值。这个模型简单直观,将各变量输入后,可得到可转债的理论价值,但是没有考虑到各个条款的规定,缺少现实意义,需要额外对赎回、回售和下修等附加条款进行估值。
可转债价值=普通债券价值+转股期权价值-发行人条款期权价值-投资者条款期权价值
债底加期权的估值模型提供了一个估值框架,在这个估值框架下可以对转债估值进行简化。在这个框架下,可转债估值可以看作普通债券加股票看涨期权,叠加其他或有的条款期权。中国市场的“低价加低转股溢价率”估值策略是简化版本的估值,“低价”刻画普通债券价值部分,债底价值较为稳定,作为转债估值的下限,当转债价格较低时有债底价值支撑,可以看作低估值信号,“低转股溢价率”刻画看涨期权部分,给定转债价格,低转股溢价率时转债的期权内在价值高,此时期权估值更高,可以看作低估信号。国际市场上转债也有相似的简化估值,根据Mayer Brown 2025年发布的转债手册,发行转债的转换价格,通常综合考虑正股价格、转债价格、转股溢价率等因素,这些因素也符合债底加期权估值模型框架。
2.2 基于公司价值的估值模型
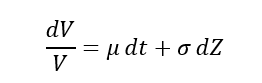
Ingersoll(1977)以及Brennan 和 Schwartz (1977,1980)提出基于公司价值的估值模型,该估值模型扩展了B-S期权估值思想在可转债估值的应用逻辑。原始 B-S 公式是为欧式看涨期权估值设计的经典模型,其适用场景具有“单一权利、无信用风险、固定合约条款”等明确前提。而可转债作为“债券 + 期权”的混合金融工具,具备一系列复杂特性,导致其与 B-S 公式的适用条件存在本质差异。但是其估值模型的构建仍以 B-S 框架下的连续时间无套利偏微分方程为核心,通过设计针对性的边界条件,精准刻画可转债的特殊结构与条款特征,最终实现对其价值的测算。
与原始 B-S 公式以标的股票价格S(t)作为核心状态变量不同,结构性模型将公司总市场价值V(t)(即公司权益价值与债务价值之和)设定为模型核心状态变量,主要基于以下理论与实践考量:
一是资本结构中性原则。根据MM定理,在无税、无交易成本的完美市场中,公司总价值与资本结构无关。以V(t)为状态变量可规避资本结构变动对估值的干扰。
二是信用风险内生化。当公司总价值V(t)低于其债务总价值时,发行人存在违约动机,可通过V(t)的动态变化直接刻画违约风险,无需额外引入信用风险参数。
三是资产估值统一性。V(t)涵盖公司所有资产价值,能够统一处理可转债涉及的债务(债券属性)与权益(转股属性)双重价值,避免单独以股价为变量导致的估值割裂。
模型假设V(t)遵循几何布朗运动,其动态过程满足以下随机微分方程:
其中μ为公司总价值的期望回报率(在风险中性测度下应替换为无风险利率r),σ为公司总价值的波动率,dZ为标准维纳过程,服从均值为0、方差为dt的正态分布,t为时间变量。

该 PDE 与原始 B-S 期权估值 PDE 的核心结构一致,差异主要体现在两点:一是将状态变量从股价S替换为公司总价值V;二是增加了票息项c,以反映可转债的债券属性。
下一步是刻画边界条件,边界条件是可转债估值模型的核心,直接决定模型能否精准反映可转债的条款特征与市场主体的理性决策行为。Brennan-Schwartz 模型通过以下四类边界条件,完整覆盖可转债的转股、赎回、到期兑付与违约四个关键场景。


2.3 考虑信用风险的估值模型
传统可转债估值模型通常将整个可转债价值以“无风险利率 + 信用利差”统一贴现,将无风险的转股价值也施加信用风险惩罚,导致估值系统性偏低,且难以跨券种一致比较。Tsiveriotis 与 Fernandes(1998)提出的 TF 模型通过将可转债价值拆分为无信用风险的部分与含信用风险的部分,分别采用无风险利率与含信用利差的贴现率进行建模,有效解决了传统统一贴现方法对可转债信用风险处理不一致的问题。
TF模型将可转债总价值u(S,t)拆分为两个组成部分。一部分是与股票转换权利相关的权益成分,其价值取决于正股价格,不依赖发行人信用履约,因此无信用风险,应使用无风险利率贴现。另一部分是现金可转债成分,代表未来票息、本金及回售款等现金流入的现值,其偿付依赖于发行人的信用状况,具有信用风险,需使用无风险利率加上信用风险溢价进行贴现。尽管可转债整体价格可简化为一个函数表达式,但TF模型认为在精确估值中必须分别处理这两部分,以准确反映其混合属性——既包含无风险的期权价值,也包含受信用风险影响的债券现金流。
2.4 基于最小二乘蒙特卡洛(LSM)的估值模型
前述的模型除了债底加期权,都需要构造PDE和边界条件,再通过有限差分进行求数值解,另一种基于B-S公式求数值解的方法是二叉树,二叉树模型也可以应用于在到期前提前执行的美式期权,适用于可转债的不同附加条款。两种方法在应用上基本相通,都是在无套利估值的框架下发展出来的,当放宽各类假设后,需要引入更一般性的模型,最小二乘蒙特卡洛模拟被应用在可转债估值中。
最小二乘蒙特卡洛模拟估值模型的基本步骤如下。
第一步是生成大量股价路径。根据股票价格的随机过程模型(例如几何布朗运动),从当前时刻开始,向前模拟大量可能的股价演化路径。每条路径都代表一种未来市场可能的发展情景,覆盖从今天到可转债到期日之间的所有时间点,尤其是所有可能的转股日、赎回日或回售日。这些路径是随机生成的,但服从预设的统计规律,比如波动率、股息率和无风险利率等参数。
第二步是从到期日开始向后回溯。估值的关键在于确定在每个可能的行权日,投资者是否应该转股,投资者和发行人是否会执行附加条款。由于未来的最优决策会影响当前的价值,因此需要从到期日开始,逐步向前推导每个时间点的最优策略。在到期日,可转债的价值是明确的。如果此时仍未转股,则其价值等于债券的本息;如果已转股,则价值等于转换得到的股票市值。因此,每条路径在到期日都有一个确定的终值。
第三步是在每个行权日估算“继续持有”的价值。当我们回溯到倒数第二个行权日时,问题变得复杂,此时持有人面临选择——立即转股,还是继续持有债券等待未来可能更好的机会?要做出最优决策,需要知道“如果现在不转股,未来能获得多少期望价值”,但是未来价值取决于尚未发生的股价路径。
最小二乘蒙特卡洛模拟利用已经模拟好的所有路径,在当前时间点,用回归来近似“继续持有债券的期望价值”与“当前股价”之间的关系。具体来说,在每个行权日,我们只关注那些在该日尚未转股的路径。对于这些路径,我们已知它们在未来某个时间点(如下一个行权日或到期日)的实际现金流。于是,把这些未来现金流的折现值作为因变量,把当前股价作为自变量,通过最小二乘回归拟合出一个函数——这个函数可以告诉我们,对于任意一个当前股价,继续持有债券的预期价值大概是多少。
这个回归函数通常采用多项式形式,但也可以使用其他基函数。回归的目的是用一个平滑、可计算的函数来近似复杂的条件期望,从而避免对每条路径都进行全路径回溯计算,降低计算复杂度。
第四步是比较并决定是否转股。有了这个回归得到的“继续持有价值”的估计后,就可以对每条路径在该行权日做出决策。将当前股价对应的转股价值(即转换比例乘以股价)与回归估计的继续持有价值进行比较,如果转股价值更高,就认为在该路径上应在此时转股,否则,继续持有,并将该路径的未来价值保留用于更早时间点的计算。
一旦做出决策,该路径在该时间点的价值就被确定下来。如果是转股,则价值为转股所得;如果继续持有,则价值为之前计算出的未来现金流折现值。
第五步是重复回溯至初始时刻。上述过程从到期日前的最后一个行权日开始,逐个时间点向前推进,直到回到当前时刻。在每个行权日都重复执行回归、比较、决策和价值更新的步骤。最终,每条路径都会在初始时刻对应一个确定的折现现金流。
第六步是计算可转债的当前价格。将所有路径在初始时刻的价值取算术平均,就得到了可转债的理论价格。这个平均值反映了在所有可能市场情景下,按照最优转股策略所能获得的期望收益的现值。
2.5 因子估值模型
上述可转债估值模型都是从可转债中股票看涨期权的角度进行估值,可以统称为结构性模型,其后简约性模型主要是构造对冲组合,按随机过程对信用风险建模,推导PDE估值方程,利用数值方法求解,这些方法过于理论化。实际对转债估值的策略需要考虑估值准确性、可解释性和计算难度,投资策略中使用各类估值指标,都可以在结构性模型中找到其含义,因子模型提供了使用估值指标的综合估值方法。
Li等(2023)在结构性模型之外,使用工具变量主成分分析(IPCA)对中国市场的可转债进行估值。IPCA使用大量备选因子作为市场特征,包括转债价格、转债成交额、隐含波动率、转股溢价率等56个因子,从中挖掘真正驱动转债收益和波动的潜在因子,IPCA算法是用降维方法,寻找能解释超额收益波动最好的成分,这些成分就是合成的潜在因子。6个潜在因子可以解释单一可转债超额收益波动的32%,在这6个潜在因子中,转股溢价率、换手率、隐含波动率和历史正股收益是解释性较好的几个转债因子。他们的IPCA方法基于传统模型寻找市场特征,结合数据科学方法,计算速度更快,更便于理解和应用,并且估值误差相对更小,一定程度上表示了目前估值模型应用的趋势。
2.6 可转债估值模型的中国化
赖其男等(2005)吸收信用风险TF模型的主要思想,将可转债分解为没有信用风险的股权部分和带有信用风险的现金部分,并结合中国市场的特殊条款,采用二叉树方法进行数值求解。
该模型的核心是处理附加条款。一是赎回权,发行人有权在股价连续若干交易日高于转股价一定比例(如130%)时,按约估值格(如面值110%)赎回可转债。二是回售权,投资者有权在股价连续若干交易日低于转股价一定比例(如70%)时,按约估值格(如面值105%)将可转债回售给发行人。三是下修权,发行人在股价持续低迷时,有权主动下调转股价,以提升转股价值,避免触发回售。三个条款通常捆绑存在,并且发行人和投资者之间存在动态博弈,该模型基于对当时可转债下修执行情况的观察,提出了简化的处理方法。
第一是赎回权的处理。模型假定发行人在赎回条件达到时尽快地发出赎回通知以强制投资者进行转股,在不考虑路径依赖问题时,可以假定可转债在二叉树节点上的价值上限为nXπ,其中n为转股比例,X为转股价格,π为赎回条件的百分比。赎回条款给可转债价值的影响为给可转债机制加一个上限。第二是回售权和下修权的处理。模型假定发行人在下修权条件达到而回售权未达到时,发行人会先执行修正权以避免触发回售。因此,两者对可转债的综合影响为给可转债价值加入一个下限Max(nS,P),其中P为回售价格。
该模型率先将TF模型应用在中国市场中,基于TF模型融合了中国市场常见的附加条款,结合市场实践进行简化处理,具有较强的实践意义。
2.7 可转债估值模型的发展
最初可转债模型的估值是对可转债价值特征进行大致刻画。基本思路是设定未来某个时点可转债的价值等于投资价值与转换价值的最大值,然后进行贴现得到可转债的现价。随后可转债估值引入期权估值理论,用债底加期权对可转债进行理论估值。
进入到可转债的快速发展期,可转债估值模型为无信用风险建模的结构性模型(structural models),主要在结构性信用风险模型(Merton 模型框架)的基础上加以扩展。Ingersoll(1977)以及Brennan和Schwartz(1977, 1980)是这一方向的开创者,他们运用和发展了基于企业价值的或有权益(contingent claims)分析方法,此类“结构性模型”以公司的整体价值(或股权价值)作为状态变量,将违约视为企业价值低于债务义务时触发的事件。该方法的一个经典假设是,当企业资产价值跌破债务面值时发生违约。然而,这类模型在实际应用中校准困难,因为企业的真实资产价值不可观测,且往往存在其他优先债务,导致建模复杂。
为克服这一问题,一些研究者加入信用风险改进结构性模型,以公司股票价格作为主要状态变量,并通过调整贴现率来反映信用风险,主要求解方法为偏微分方程(PDE)、树模型和蒙特卡洛模拟。其中,Tsiveriotis 与 Fernandes(1998)提出了著名的双因子结构模型(TF模型):他们将可转债的价值分解为“债务部分”(受信用风险影响)和“股权部分”(无违约风险)。这一分解产生了一组耦合的 Black–Scholes 型偏微分方程,可通过有限差分或树形方法求解。Hull(2003)等进一步发展了基于二叉树的 TF 模型实现。Longstaff 与 Schwartz(2001)提出的最小二乘蒙特卡洛(LSM)方法广泛用于带提前行权特征的模拟。
在TF模型的启发下,研究者发展出另一类“简约式模型”(reduced-form models),在此类模型中,违约的发生不是由企业资产动态内生决定的,而是通过一个外生的违约强度(hazard rate)进行建模,典型代表包括 Davis 和 Lischka(1999)、Takahashi 等(2001)。在这些模型中,股票价格、利率、违约强度等指标构成状态变量,违约事件导致价格跳跃并引入回收价值假设。相较于结构性模型,简约式模型在参数校准上更加灵活,可依据信用利差或评级进行参数校准,但对回收率等假设的依赖较强。与 TF 模型类似,这些模型也通常假定股权期权部分为无风险,债权部分含信用风险,从而得到含跳跃或损失项的偏微分方程。
不同模型框架的估值逻辑存在差异。结构性模型刻画了股权与债务之间的资产负债关系,但校准困难,且忽略了多层债务结构。简约式模型则通过外生违约强度简化了违约建模,但牺牲了违约内生性。TF模型则处于两者之间,它采用股票价格为主要状态变量,同时区分了利息支付部分的信用风险与转股部分的股权风险。
随着金融市场的发展和计算能力的提升,可转债估值模型向两个方向继续深化:一是在信用风险处理上转向更为灵活的简约式模型;二是广泛应用复杂的数值方法。首先是更灵活的简约式模型,TF模型是其中一个典型代表,Ayache等(2003)发展的Ayache-Forsyth-Vetzal (AFV) 模型通过一个统一的偏微分方程(PDE)框架来同时处理股价、利率和信用风险这三个随机因素,能够清晰地处理可转债中嵌入的多种期权(转换权、赎回权、回售权)以及违约风险之间的复杂相互作用,TF模型和AFV模型在市场价格的拟合度的表现上都优于Brennan-Schwartz模型。其次是更复杂的数值方法,为了更好地捕捉股票价格“尖峰厚尾”和波动率聚集的特征,Li和Song(2014)、Cheng和Li(2020)引入了更复杂的随机过程,如跳跃扩散过程、随机波动率模型(如Heston模型)以及Variance Gamma (VG)模型等,这些模型放松了B-S模型关于股价路径的严格假设,一定程度上提高了估值模型的现实意义。
对比国际的可转债估值模型发展,中国的可转债估值模型经历了不同的发展过程。早期,B-S模型、树模型、有限差分、蒙特卡洛等经典方法直接用于中国可转债的估值。一方面,中国学者考虑信用风险和信用评级迁移对可转债估值的影响,应用动态信用风险模型进行实证分析。除此之外,如第一部分所述,中国的可转债具备下修条款等本土化特征,Zeng和Wang(2013)用蒙特卡洛模拟和有限差分方法,把下修条款有效地融入估值模型中,构建路径依赖的美式期权。近期,随着计算能力的飞速发展,中国在可转债估值模型的研究方面,已经发展到因子模型、机器学习和深度学习的方法的应用。传统数值方法在处理高维度和复杂非线性问题时面临计算效率的瓶颈,机器学习和深度学习方法为此提供了新的解决方案,Ren和Meng(2023)等积极探索使用支持向量回归、随机森林、长短期记忆网络以及生成对抗网络等模型对可转债进行估值。另一个方向是提升蒙特卡洛模拟的精度,例如使用机器学习替代最小二乘蒙特卡洛模拟,更准确地估计可转债的期望持有机制,提高估值模型精度。
三、可转债估值模型的主要应用
可转债估值模型目标是为可转债发现合理的价值,同时能计算出相应的希腊字母指标进行对冲,因此可转债估值模型应用主要集中在二级市场的投资策略和风险对冲领域。
3.1 做多策略
根据上一章对可转债估值模型的梳理,可转债估值可拆分为债底加期权的结构框架,也可用B-S模型、二叉树和最小二乘蒙特卡洛等方法对可转债进行估值,还可以用简化的因子进行估值,可转债估值模型的直接应用是做多低估值可转债。投资者通过转债估值模型估计理论价值,识别市场价格与理论价格的偏离,根据偏离进行个券投资。当市场价格显著低于估值时,买入可转债,反之高估时卖出。中国专业机构投资者常结合估值因子筛选标的,例如以转债收盘价、转股溢价率等为估值因子,倾向选取低价或低溢价的可转债。部分机构也运用债底加期权的估值框架,或使用二叉树或蒙特卡洛方法计算理论价格,并依据价格偏离程度构建交易策略。美国可转债市场的做法与中国类似,可转债基金也采用估值因子(转股溢价率、正股价格等)寻找相对低估的可转债,同时考虑流动性因素,但是美国可转债的风格差异较大,在估值之后,除了选择做多可转债价格的收益,可转债基金还可以选择高票息、高成长等做多策略。
3.2 风险对冲策略
可转债组合的风险管理主要依靠估值模型衍生出的希腊字母进行动态对冲。最常见的是Delta对冲,做法是根据估值模型计算每只转债的Delta值,卖空等值市值的标的股票或股指期货,从而使组合对股价变动基本中性,核心目标是为了控制风险,维持方向中性。由于国内可转债对应的标的多为中小盘股,且单只股票借贷成本高,机构往往通过对冲一篮子转债的整体Delta,用股指期货进行宏观对冲。不过,这种方法存在风险,可转债组合与股指期货不完全一致,导致风险敞口难以完全消除。除了Delta对冲,还可针对波动率风险和信用风险进行对冲,例如对冲高波动下跌风险时,平值组合可采用空头蝶式期权策略降低隐含波动率风险,对冲信用风险时,可能配合买入信用违约互换等工具,弥补转债的信用风险损失。
在风险对冲下,也有动态对冲策略获取超额收益。构建Delta中性组合,通过频繁调仓捕捉Gamma收益和波动率收益。具体做法是利用模型计算转债的Delta值,卖空相应数量的股票或期货使组合对股价风险中性。Delta对冲策略保持组合对股价波动不敏感,其超额收益来源于Delta变动组合调仓产生的额外收益,本质上是Gamma产生的收益,需要可转债有较大的Gamma。在国内,由于融券的难度较大,很多机构改用股指期货或ETF来部分对冲。国际市场的可转债套利策略更加丰富,除了传统静态套利外,美国和欧洲等发达市场还广泛采用现金流套利、Delta对冲、Gamma对冲以及与个股期权相结合的波动率套利等多样化策略。总体而言,在中国市场主要依赖买低卖高的基础套利和指数对冲,而国际市场因衍生工具完善,对冲方式灵活,使得套利策略的潜力更大。
四、可转债估值模型适用性
在系统梳理可转债估值模型的发展脉络与应用实践后可以发现,中国与美国可转债估值模型在实际运用中存在显著差异,这些差异并非源于模型方法本身的优劣,而是根植于两国可转债市场在基础制度、条款设计与投资者结构等方面的结构性不同。本文从市场基础出发,依次比较两国在估值模型特征与应用层面的差异,并最终进行系统性总结。
中国与以美国可转债市场在基础层面存在系统性差异。一是发展过程。美国可转债市场始于1843年,已进入高度成熟稳定阶段,而中国自1992年起步,2017年后才进入快速发展期,目前虽已成为全球第二大市场,但制度仍在完善之中。二是市场情况。中国市场发行可转债主要是为了最终转股,投资者以做多策略为主,美国市场发行可转债主要是为了更低的票息和延迟稀释股权,投资者以对冲策略为主。三是条款差异。中国可转债普遍设有向下修正转股价条款,不同转债的条款较为一致,而国际市场下修条款非常少,并且存在很多个性化的灵活条款。
由于上述市场现实的差异,中国与美国在可转债估值模型的特征上呈现出不同演进逻辑。美国可转债估值模型的发展以理论完备性和风险结构精细化为导向,从Ingersoll(1977)与Brennan-Schwartz(1977)的结构性模型出发,逐步演化出考虑信用风险的TF模型、简约式违约模型以及Ayache-Forsyth-Vetzal(AFV)统一框架等。近年来,国际研究更注重将股价过程扩展至跳跃扩散、Heston随机波动率或复杂的波动率建模模型,以更准确拟合“尖峰厚尾”和波动率聚集特征。相比之下,中国可转债估值模型发展较晚,发展方向更体现本土化与实用导向。早期直接引入B-S模型、二叉树、蒙特卡洛等国际通用方法,随后逐步融合中国特色条款,将TF模型框架与中国市场通用的下修、回售、赎回三大条款结合,形成具有实践意义的简化处理思路。近年来,中国研究者更加积极引入因子模型和机器学习方法,以提升模型的拟合能力和可解释性。这种问题驱动的本土化路径,反映了中国模型在处理现实条款复杂性方面的独特优势和简化思想。金融机构在早期一般使用转股溢价率、百元溢价率等估值指标直接估值,在转债市场快速发展后,机构越来越重视准确估值的重要性,开始用债底加期权的估值模型,以及结合条款的LSM等复杂估值模型。
基于市场基础和模型特征的差异,两国在可转债估值模型的应用实践上亦呈现差异。在做多策略方面,两国均依赖估值模型或者估值指标去识别估值偏离,根据偏离情况择券交易,区别是中国市场更强调估值指标,一般使用估值后可以做多获取转债估值修复的收益;国际市场则更注重多元做多策略,计算估值指标后,根据不同估值指标,可以交易估值修复,也可以选择高票息等多元策略。在风险对冲上,中国机构多依赖股指期货对冲转债的Delta风险,难以完全消除风险敞口,美国市场则可利用个股期权、信用违约互换、利率互换等工具实现全方位、精细化的风险对冲,头寸管理更为灵活精准,因此选择的估值模型侧重不同。
综上所述,我们认为中国和美国由于不同的市场基础和转债估值模型特点,应该使用不同的估值模型。一方面是中国可转债市场,首先是做多策略应该使用估值指标和因子模型直接估值,这类方法符合估值模型框架的逻辑,并且容易理解和计算,例如低价和低转股溢价率这些直接的估值指标进行择时和择券,或者结合条款博弈,在不同价格区间下用不同的估值指标,主要获取估值修复收益。其次是中国转债市场的对冲策略,由于不能完全对冲风险敞口,并且转债条款一般比较同质化,相当依赖条款博弈情况,因此用基础的结构性模型和数值方法进行定价,也要考虑相对比价和条款博弈,计算希腊字母,进行转债的对冲,这里的对冲并非完全对冲,而更类似降低波动。另一方面是国际可转债市场,做多策略也使用估值指标进行筛选,可转债基金的做多策略可以基于估值交易估值修复,也可以用估值指标划分可转债,按照不同指标制定多样化的投资策略,例如考虑不同Delta的可转债,选择债券等价或者股票等价策略。对于对冲策略,在国际市场可以完全对冲,需要用复杂的估值模型,精确计算希腊字母和对冲比率,捕捉Gamma、隐含波动率修复、信用定价修复、现金流等套利机会。
中国的可转债估值和美国相比已经走上了一条不同的道路,但是依然值得借鉴美国可转债的市场和估值模型经验。现阶段中国可转债市场和美国在各方面都有较大差异,中国的可转债仍然是单一的偏股性质的金融工具,投资可转债也以做多策略为主,因此不适合像美国一样使用复杂精细的可转债估值建模,估值指标、债底加期权模型等方法更适合目前的可转债市场。但是从发展的角度看,中国可转债在未来也会有新的衍生工具、更多的对冲策略、多样化的转债条款,此时需要对可转债估值模型有更全面、更细致的研究,美国和其它国际市场的经验会有帮助。
参考文献
[1]赖其男, 姚长辉, 王志诚. 关于我国可转换债券估值的实证研究[J]. 金融研究, 2005 (9): 105-121.
[2]Ayache E, Forsyth P A, Vetzal K R. The valuation of convertible bonds with credit risk[R]. Cornell University, 2003.
[3]Brennan M J, Schwartz E S. Convertible bonds: Valuation and optimal strategies for call and conversion[J]. The Journal of Finance, 1977, 32(5): 1699-1715.
[4]Brennan M J, Schwartz E S. Analyzing convertible bonds[J]. Journal of Financial and Quantitative analysis, 1980, 15(4): 907-929.
[5]Cheng M, Li Y, Convertible Bond Pricing Based on Variance Gamma Model[J]. SASPR Edu International Pvt. Ltd, 2020(6).
[6]Cowan A R, Nayar N, Singh A K. Calls of out-of-the-money convertible bonds[J]. Financial management, 1993: 106-116.
[7]Davis M, Lischka F R. Convertible bonds with market risk and credit risk[J]. AMS IP Studies in Advanced Mathematics, 2002, 26: 45-58.
[8]Hull, J. Options, Futures and Other Derivatives, 5th edition. Prentice-Hall, Upper Saddle River NJ, 2002.
[9]Jonathan E, Ingersoll, et al., A contingent-claims valuation of convertible securities[J]. Journal of Financial Economics, 1977.
[10]Krishnaswami S, Yaman D. The role of convertible bonds in alleviating contracting costs[J]. The Quarterly Review of Economics and Finance, 2008, 48(4): 792-816.
[11]Li P, Song J. Pricing Chinese convertible bonds with dynamic credit risk[J]. Discrete Dynamics in Nature and Society, 2014, 2014(1): 492134.
[12]Li Z, Wang H, Yu M. Beyond rocket science: A factor model for convertible bond returns[J]. Economics Letters, 2023, 233: 111362.
[13]Longstaff F A, Schwartz E S. Valuing American options by simulation: A simple least-squares approach[J]. The review of financial studies, 2001, 14(1): 113-147.
[14]Takahashi A, Kobayashi T, Nakagawa N. Pricing convertible bonds with default risk: A Duffie-Singleton approach[J]. Journal of Fixed Income, 2001, 11(3): 20-29.
[15]Tsiveriotis K, Fernandes C. Valuing convertible bonds with credit risk[J]. The Journal of Fixed Income, 1998, 8(2): 95.
[16]Ren G, Meng T. Research on pricing methods of convertible bonds based on deep learning GAN models[J]. International Journal of Financial Studies, 2023, 11(4): 145.
Zeng Y, Wang B. Study on Traditional Pricing Models Based on Terms of Convertible Bonds in China[J]. Research Journal of Applied Sciences Engineering & Technology, 2013, 5(12):3341-3345.

